2021年昆明无人机职业技能竞赛公示

2021-04-16 15:26:47 飞虎集团

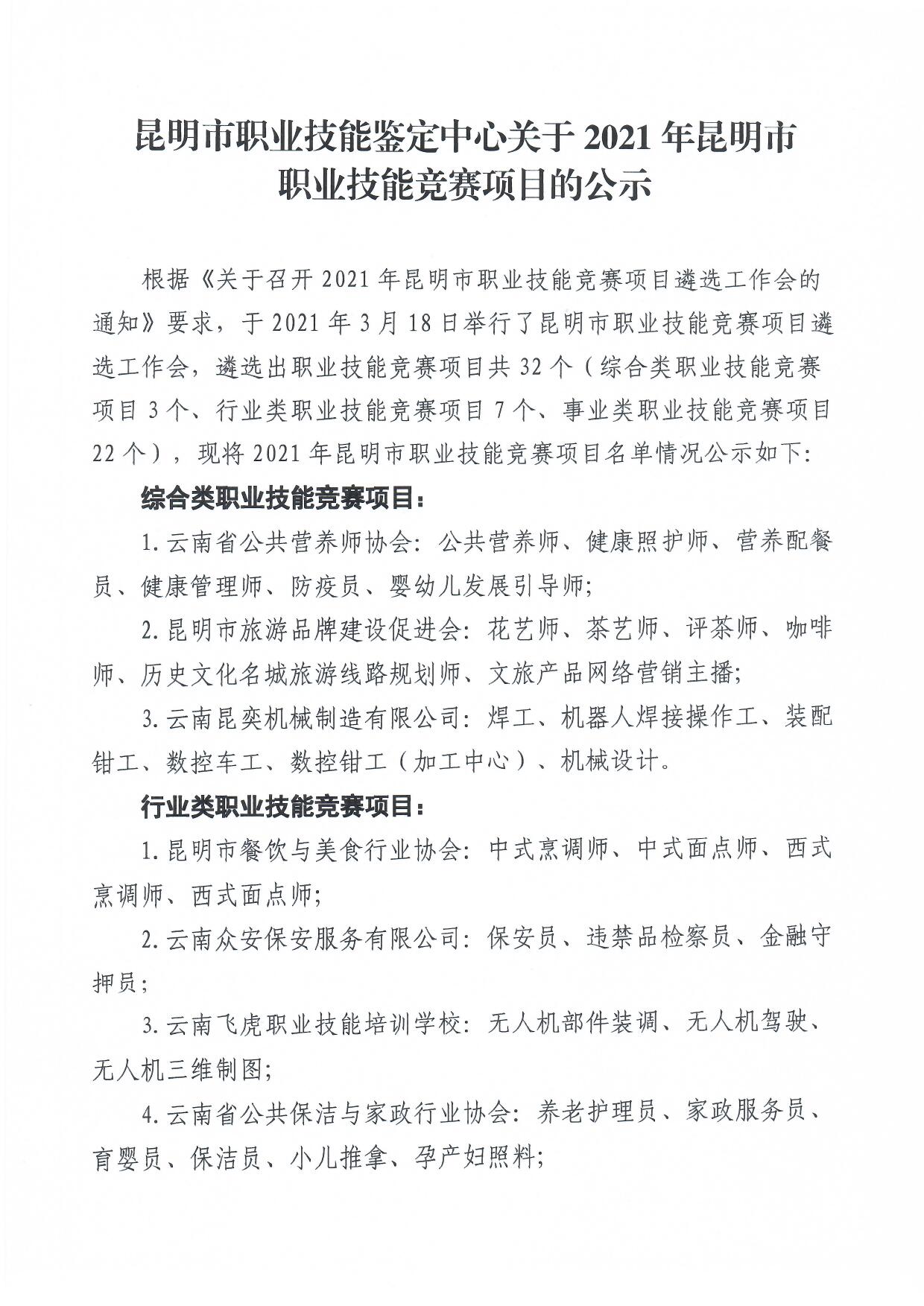
昆明市人力资源和社会保障局下发昆明市职业技能鉴定中心关于2021年昆明市职业技能竞赛项目的公示,飞虎职业技能培训学校被遴选为行业类职业技能竞赛项目单位,主要针对昆明市无人机开展技能竞赛,无人机部件装调、无人机驾驶、无人机三维制图项目开展竞赛。 


昆明市职业技能竞赛项目公示


服务涵盖昆明无人机培训、昆明保安服务、昆明物业服务、昆明宠物医疗美容、昆明职业技能培训服务、昆明广告策划、昆明安防监控。服务涵盖昆明无人机培训、昆明保安服务、昆明物业服务、昆明宠物医疗美容、昆明职业技能培训服务、昆明广告策划、昆明安防监控。服务涵盖昆明无人机培训、昆明保安服务、昆明物业服务、昆明宠物医疗美容、昆明职业技能培训服务、昆明广告策划、昆明安防监控。

无人机部件装调

主要工作任务:

1.根据无人机的产品性能等相关要求,对无人机进行配件选型、制作及测试;

2.按照装配图等相关要求,使用专用工具进行无人机的整机装配;

3.使用相关调试软件和工具,进行无人机系统和功能模块的联调与测试;

4.使用专用检测仪器及软件进行无人机各系统检测、故障分析和诊断;

5.使用相关工具,根据故障诊断结果进行无人机维修;

6.使用专用检测工具和软件对修复后的无人机进行性能测试;

7.根据维护保养手册,对无人机各功能模块进行维护保养;

8.编制无人机设备装配、测试、检修维修等报告。

服务涵盖昆明无人机培训、昆明保安服务、昆明物业服务、昆明宠物医疗美容、昆明职业技能培训服务、昆明广告策划、昆明安防监控。



无人机驾驶

主要工作任务:

1.安装、调试无人机电机、动力设备、浆叶及相应任务设备等;    

2.根据任务规划航线;                                                  

3.根据飞行环境和气象条件校对飞行参数;                        

4.操控无人机完成既定飞行任务;                                    

5.整理并分析采集数据;                                                

6.检查、维护、整理无人机及任务设备。

服务涵盖昆明无人机培训、昆明保安服务、昆明物业服务、昆明宠物医疗美容、昆明职业技能培训服务、昆明广告策划、昆明安防监控。


无人机三维制图

主要工作任务:

利用无人机倾斜摄影技术开展国土资源调查或土地利用监测,可及时地反映各种国土资源的具体情况,增强资源开发、环境保护与灾害防治的预见性,为国土开发与整治,环境和灾害监测,水文地质、工程地质勘查,建设工程选址、选线及城市规划等提供依据。


服务涵盖昆明无人机培训、昆明保安服务、昆明物业服务、昆明宠物医疗美容、昆明职业技能培训服务、昆明广告策划、昆明安防监控。

大赛旨在激发无人机专业爱好者的兴趣、发掘无人机专业人才,促进无人机教育和产业深入融合,坚持创新驱动发展,通过无人机技能竞赛,推动无人机行业应用的推广及专业技术人才的培养。飞虎职业技能培训学校将为本次竞赛的顺利开展做好充足的准备。


无人机职业技能竞赛时间请时时关注飞虎职业技能培训学校官方微信及官网网站,昆明学无人机到飞虎无人机飞行学院。